1月4日,上海科技大学生命科学与技术学院范高峰/王皞鹏课题组在Nature Structural & Molecular Biology上发表题为“THEMIS is a substrate and allosteric activator of SHP1, playing dual roles during T cell development”的研究论文,揭示T细胞发育调控基因THEMIS的具体作用机制,解决了该领域长期以来的争论。
T细胞是获得性免疫系统中主要的功能执行者,负责识别抗原并做出免疫应答,而胸腺是T细胞发育和分化的场所。T细胞发育受到胸腺微环境和信号转导控制,这些过程在多个水平上受到精确的时空调控,其中酪氨酸磷酸化在T细胞信号级联中的调控尤为重要。
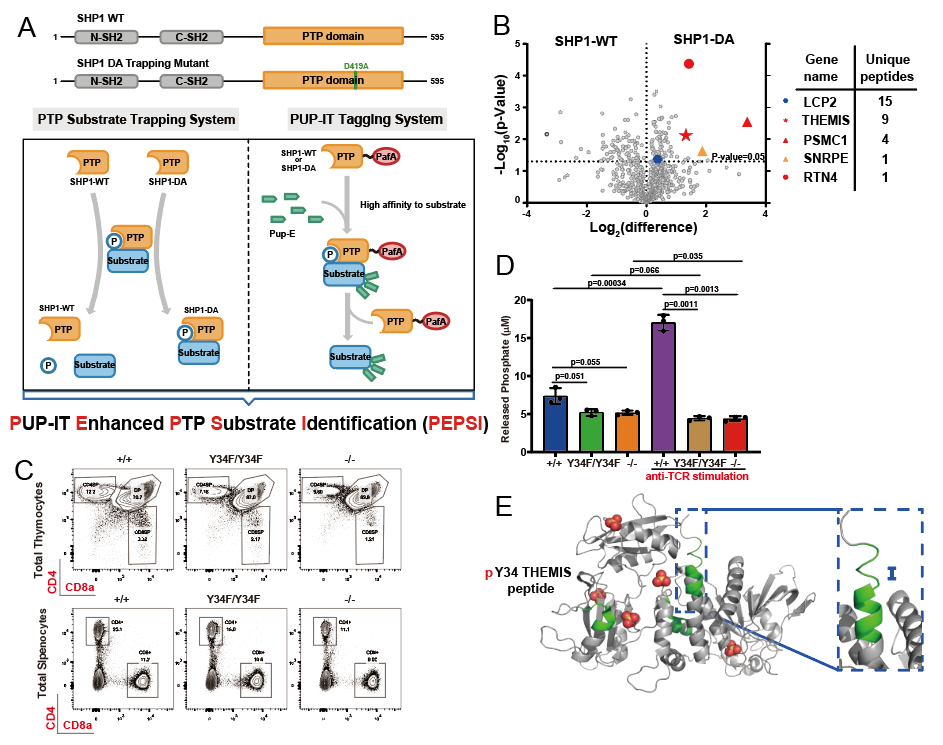
为了揭示酪氨酸磷酸酶在T细胞中的底物谱图,本研究结合邻近标记技术PUP-IT和酪氨酸磷酸酶底物捕获突变体机制,开发了新技术PEPSI (PUP-IT Enhanced PTP Substrate Identification)用于高通量鉴定磷酸酶作用底物。研究人员通过PEPSI技术在T淋巴细胞中开展酪氨酸磷酸酶SHP1的底物鉴定,发现了SHP1的新型底物THEMIS,证实了THEMIS Y34位点的磷酸化修饰由LCK和SHP1进行正反调控。
为揭示THEMIS磷酸化的生物学意义,本研究构建了THEMIS Y34F敲入和THEMIS敲除小鼠,通过流式细胞术分析小鼠T细胞发育和增殖情况,发现与THEMIS敲除小鼠的表型类似,THEMIS Y34F敲入小鼠胸腺T细胞从CD4和CD8双阳性阶段发育到CD4单阳性阶段有明显的阻滞,并且脾脏中的CD4单阳性T细胞明显减少。
本研究还发现磷酸化的THEMIS可以激活SHP1,这提示THEMIS可能是SHP1的一个变构底物。进一步利用氢氘交换质谱、表面等离子共振等技术,发现磷酸化的THEMIS肽段结合SHP1的PTP结构域K520位点从而稳定SHP1的激活构象。

图1. THEMIS Y34调控的CD4 T细胞发育
本研究提出了新的THEMIS作用模型:在TCR刺激后,LCK磷酸化THEMIS的Y34位点,磷酸化的THEMIS将SHP1稳定在开放的构象,激活的SHP1会抑制TCR信号的传递,从而保证正常的阳性选择。该成果不仅揭示了调控T细胞发育的新机制和磷酸酶SHP1活性调控的新机制,并为研究TCR信号通路调控的机制和发掘潜在的T细胞治疗靶点提供了新思路。

图2. THEMIS的作用模型
上海科技大学生命学院常任副教授范高峰和常任副教授王皞鹏为论文的共同通讯作者,博士后张佳丽、博士研究生江振洲为论文的共同第一作者。上海科技大学生命学院常任正教授Tiffany Horng,常任副教授庄敏,助理教授张力烨,生命学院组学分析平台主任郝丕良,免疫化学所研究员白芳,中国农业科学院深圳农业基因组研究所研究员左二伟,中国科学院上海药物所研究员郑杰提供了大力支持。

