4月4日,上海科技大学免疫化学研究所姜标/杨异凤/刘佳研究团队与生命科学与技术学院邹燕课题组合作,通过交叉运用多种不同的技术手段,发现位于前体miR-27a(pre-mir-27a)上的功能性突变位点rs895819(C/T)与双相情感障碍具有相关性。rs895819能影响成熟体miR-27a的表达量,而miR-27a通过调控重要的神经发育基因NCAM1来实现这种关联作用,该研究为miRNA在双相情感障碍等精神疾病的作用机制提供了重要研究思路。目前该研究成果发表于Nature旗下的子刊Communications Biology。

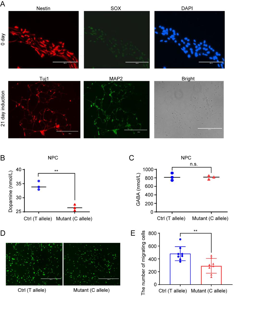
双相情感障碍又称躁狂抑郁症、躁郁症,是指患者既有躁狂或轻躁狂发作,又有抑郁发作的一类情感障碍。双相障碍是一种常见的精神障碍,流行病学调查显示双相障碍患病率1%~3%,发病年龄高峰期15~19岁,病因至今尚不十分明确。MicroRNA的异常表达或基因组突变与人类疾病密切相关。这项研究分析了miRNA基因变异与精神分裂症或双相情感障碍之间的关系。研究者对1584名受试者的总样本中的10个位于或接近成熟miRNA的SNP进行了病例对照研究,确定了双相情感障碍与rs895819的T/C多态性之间的关联。为了阐明miR-27a的功能,研究者构建了miR-27a敲除(KO)细胞系,结合转录组学方法、qPCR、免疫印迹以及荧光素酶报告基因方法鉴定了NCAM1是miR-27a的靶基因。

进一步的研究表明,miR-27a上的T/C多态性导致成熟和前体miR-27a的差异表达,但不影响miR-27a初始转录物(primary miR-27a)的表达。此外,miR-27a上的C突变能抑制细胞迁移和多巴胺表达水平。该研究发现了miR-27a及其rs895819多态性在双相情感障碍中的作用靶点及可能作用机制,将为miRNA在精神疾病的分子诊断、预防、治疗和药物开发上提供新的线索和应用前景。

上海科技大学免疫化学研究所助理研究员杨异凤,硕士研究生路文文、周先豪和上海交通大学Bio-X研究院宁梅为本研究的共同第一作者。免化所助理研究员杨异凤、研究员刘佳,生命学院研究员邹燕为共同通讯作者。上海科技大学为第一完成单位。
论文标题:A Functional SNP rs895819 on Pre-miR-27a is Associated with Bipolar Disorder by Targeting NCAM1.
原文链接:https://www.nature.com/articles/s42003-022-03263-6.

